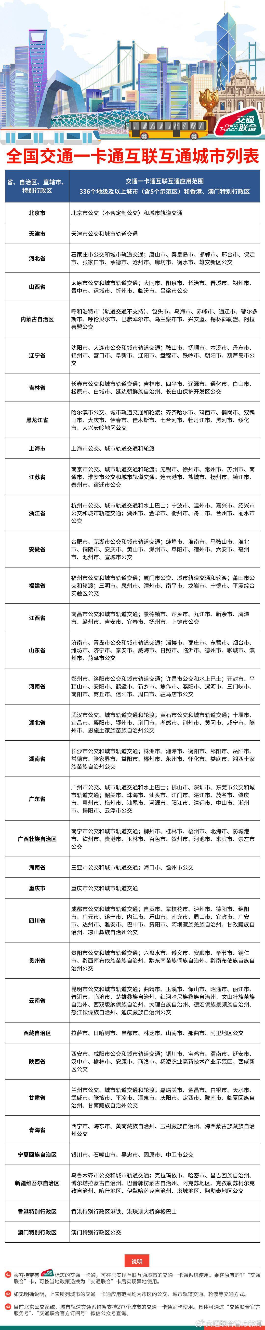
全国交通一卡通互联互通城市最新名单公布,新增香港港铁
IT之家 3 月 29 日消息,香港地铁(港铁)自 3 月 22 日起正式支持全国交通一卡通互联互通卡乘车服务,@交通联合官方微博 现已更新城市名单。

IT之家从官方介绍获悉,截至目前,已实现全国 336 个地级及以上城市,以及香港、澳门特别行政区交通一卡通互联互通,覆盖公交、轨道交通、轮渡、出租车、市郊铁路等多种公共交通方式,实现“一卡在手,走遍全国”的便捷出行体验。
乘客持带有“交通联合”标志的交通一卡通,可在已实现互联互通城市的交通一卡通系统使用。乘客原有的非“交通联合”卡,可按当地政策退换为“交通联合”卡后实现异地使用。




评论